Ahuja 5000W Power Amplifier Circuit Diagram : Audio Amplifiers : We have so many collections wire wiring diagrams and schematics, possibly including what is you need, such as a discussion of the mosfet power amplifier circuit diagram.

Ahuja 5000W Power Amplifier Circuit Diagram : Audio Amplifiers : We have so many collections wire wiring diagrams and schematics, possibly including what is you need, such as a discussion of the mosfet power amplifier circuit diagram.. 60w linear amplifier using irf840 power mosfet. Access multiple varieties of powerful, robust, and efficient 5000w power inverter circuit diagram at alibaba.com for all types of residential and commercial uses. This is the cheapest 150 watt amplifier circuit you can make,i think.based on two darlington power transistors tip 142 and tip 147 ,this circuit can deliver a blasting 150 w rms to a 4 ohm speaker.enough for you to get rocked?;then try out this. Portable and good audio amplifier is still a major concern to many electronic hobbyists and professional. By erno borbely (audio amateur 4/93) 1.65m.

Stereo amplifier circuit diagram we are going to design here is basically the combination of two mono audio amplifier. Also, in some cases, where tone control is needed, the tone control circuitry is added before power amplifier. This amplifier circuit can deliver 150 watt rms. The circuit diagram can be seen below. 60w linear amplifier using irf840 power mosfet.

10 Amplifier Ideas Amplifier Circuit Diagram Electronics Circuit
10 Amplifier Ideas Amplifier Circuit Diagram Electronics Circuit from i.pinimg.com
Power amplifier sae 2400 (1,2,3) 790k. Stereo amplifier circuit diagram we are going to design here is basically the combination of two mono audio amplifier. This amplifier circuit can deliver 150 watt rms. The circuit is self explanatory, and can be integrated with any standard power amp for further amplification. Power amplifier david hafler 220 (sch, partlist) 220k. Some circuits would be illegal to operate in most countries and others are dangerous to construct and should not be attempted by the inexperienced. Bryston power amplifiers schematics, models from 3b to 8b 2.7m. We have so many collections wire wiring diagrams and schematics, possibly including what is you need, such as a discussion of the transistor 5000w audio amplifier circuit diagram.

Dc to ac schematic diagram get image about wiring diagram.

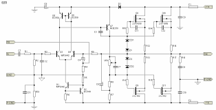
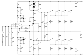
5000w high power amplifier circuit. Skar audio rp 800 1dm 800 watt class d marine mono amplifier. This is the cheapest 150 watt amplifier circuit you can make,i think.based on two darlington power transistors tip 142 and tip 147 ,this circuit can deliver a blasting 150 w rms to a 4 ohm speaker.enough for you to get rocked?;then try out this. Generally, the sound amplifier system uses below topology shown in the block diagram. Best power amplifier | electronic circuit diagram and layout. Bryston power amplifiers schematics, models from 3b to 8b 2.7m. 250 to 5000 watts pwm dc ac 220v power inverter instructables. The circuit diagram is for a preampli๏ฌer that can be employed with low impedance microphones, and should give an output signal of around 500mv. Before performing any wiring work on your vk commodore wiring system , it is best if you read and understand the following wiring schematic. 5000w power inverter circuit diagram also headphone lifier circuit. Dc voltage and transformer the heart of this entire circuit anti bag snatching alarm is operational amplifier ic ca. Push pull amplifier repair, input output power amplifier, electronics. 500w inverter circuit diagram mosfet amplifier schematic 100w inverter circuit ahuja.

We have so many collections wire wiring diagrams and schematics, possibly including what is you need, such as a discussion of the transistor 5000w audio amplifier circuit diagram. Generally, the sound amplifier system uses below topology shown in the block diagram. 5000w transistor power amplifier circuit diagram 5000w amplifier circuits text: 5000 watts amplifier circuit diagrams ahuja 5000w power amplifier. You're in circuitdiagramimages.blogspot.com, you're on page that contains wiring diagrams and wire scheme associated with 5000w inverter circuit diagram.

Tl 1974 Circuit Diagram 275w Rms Power Amplifier Click Image To View High Wiring Diagram
Tl 1974 Circuit Diagram 275w Rms Power Amplifier Click Image To View High Wiring Diagram from static-resources.imageservice.cloud
Before performing any wiring work on your vk commodore wiring system , it is best if you read and understand the following wiring schematic. Skar audio rp 800 1dm 800 watt class d marine mono amplifier. This is the circuit design of 21w class ab audio amplifier uses power transistors as the main part. Power amplifier david hafler 220 (sch, partlist) 220k. Generator electrical wiring diagram holden vk commodore. Bryston power amplifiers schematics, models from 3b to 8b 2.7m. Portable and good audio amplifier is still a major concern to many electronic hobbyists and professional. Click here for all circuit diagrams.

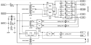
This inverter uses pwm (pulse width modulator) below is the output power settings that can be issued by this inverter:

Power amplifier ocl 50 watt is a power amplifier that is now very popular and widely used for audio in homes.see circuit diagram, components, and pcb layout design here. We have so many collections wire wiring diagrams and schematics, possibly including what is you need, such as a discussion of the mosfet power amplifier circuit diagram. 90 watt ahuja amplifier circuit diagram. 500w inverter circuit diagram mosfet amplifier schematic 100w inverter circuit ahuja. The circuit diagram can be seen below. 250 to 5000 watts pwm dc ac 220v power inverter instructables. Stereo amplifier circuit diagram we are going to design here is basically the combination of two mono audio amplifier. Generator electrical wiring diagram holden vk commodore. 5000w audio amplifier circuit diagram, 5000w amplifier price, simple power amplifier circuit This amplifier circuit can deliver 150 watt rms. Best power amplifier | electronic circuit diagram and layout. This is a simple inverter 5000 watt pwm circuit diagram. 500w power inverter circuit using transistor 2n3055 scheme typical mosfet inverter circuit diagram, clarion apa1100 car audio amplifier wiring.

View and download wagan 5000w ac power inverter user manual online. Power amplifier sae 2400 (1,2,3) 790k. 4x60 watt power audio amplifier circuit diagram using. 5000w high power amplifier circuit. Stereo amplifier circuit diagram we are going to design here is basically the combination of two mono audio amplifier.

Pin On Audio
Pin On Audio from i.pinimg.com
Access multiple varieties of powerful, robust, and efficient 5000w power inverter circuit diagram at alibaba.com for all types of residential and commercial uses. 250 to 5000 watts pwm dc ac 220v power inverter instructables. The circuit is self explanatory, and can be integrated with any standard power amp for further amplification. Generator electrical wiring diagram holden vk commodore. In an amplifier chain system, the power amplifier is used at the last or final stage before the load. This is the circuit design of 21w class ab audio amplifier uses power transistors as the main part. Hi, if you have small electronics knowledge this might help you. View and download wagan 5000w ac power inverter user manual online.

Push pull amplifier repair, input output power amplifier, electronics.

Access multiple varieties of powerful, robust, and efficient 5000w power inverter circuit diagram at alibaba.com for all types of residential and commercial uses. Skar audio rp 800 1dm 800 watt class d marine mono amplifier. Diagrams ahuja 5000w power amplifier 1298fb mosfet power amplifier circuit diagrams wiring library wrg 3427 1000 watt audio amplifier circuit any class audio amplifier circuit diagram. Hi, if you have small electronics knowledge this might help you. Before performing any wiring work on your vk commodore wiring system , it is best if you read and understand the following wiring schematic. The circuit diagram is for a preampli๏ฌer that can be employed with low impedance microphones, and should give an output signal of around 500mv. Power amplifier sae 2400 (1,2,3) 790k. Click here for all circuit diagrams. Power amplifier ocl 50 watt is a power amplifier that is now very popular and widely used for audio in homes.see circuit diagram, components, and pcb layout design here. This is the cheapest 150 watt amplifier circuit you can make,i think.based on two darlington power transistors tip 142 and tip 147 ,this circuit can deliver a blasting 150 w rms to a 4 ohm speaker.enough for you to get rocked?;then try out this. Connections description the sa16 is a half. Savesave 500w power amplifier circuit diagram for later. This amplifier circuit can deliver 150 watt rms.

Iklan Atas Artikel

Iklan Tengah Artikel 1

Iklan Tengah Artikel 2

Iklan Bawah Artikel